配电箱周围到底多少距离内不能被阻挡?
发布时间:2020-10-20 12:47:25
总会有人在问配电箱周围到底多少距离内不能被阻挡
一、AQ/T 7009-2013 《机械制造企业安全生产标准化规范》
第4.2.38.2.4规定动力(照明)配电箱(柜、板)前方(或下方)1.2m的范围内应无障碍物;当工艺布置有困难时,照明箱可减至0.8m。
二、GB50054-2011《低压配电设计规范》4.2.5规定
当防护等级不低于现行国家标准《外壳防护等级(IP代码)》GB4208规定的IP2X级时,成排布置的配电屏通道最小宽度应符合表4.2.5的规定。
表4.2.5成排布置的配电屏通道最小宽度(m)
注:
1.受限制时是指受到建筑平面的限制、通道内有柱等局部突出物的限制;
2.屏后操作通道是指需在屏后操作运行中的开关设备的通道;
3.背靠背布置时屏前通道宽度可按本表中双排背对背布置的屏前尺寸确定;
4 控制屏、控制柜、落地式动力配电箱前后的通道最小宽度可按本表确定;
5 挂墙式配电箱的箱前操作通道宽度,不宜小于1m。
三、JGJ46-2005《施工现场临时用电安全技术规范》
8.1.6规定配电箱、开关箱周围应有足够2人同时工作的空间和通道,不得堆放任何妨碍操作、维修的物品,不得有灌木、杂草。
四、GB/T 13869-2017 《用电安全导则》
5.1.1规定一般条件下,用电产品的周围应留有足够的安全通道和工作空间,且不应堆放易燃、易爆和腐蚀性物品。
以上都是可以查阅的国家标准的规定和要求,基于从严管理原则,Sam老师建议大家1.2米配电箱范围内都不要放置任何物品,实在有困难的降至0.8米。
如果所在的城市或者地方有更为严格的规定,请遵从地方上更为严格的规定。
用电安全检查:
.jpg)
.jpg)
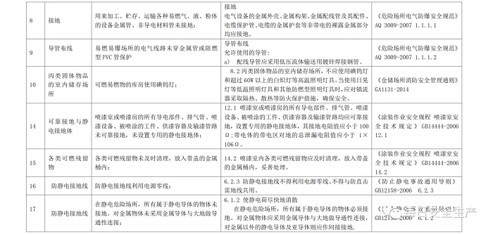
研究并查找了相关规范和标准,不同的标准和规范对此的规定不一样,具体如下,供大家参考
.jpg)
.jpg)
.jpg)
.jpg)
.jpg)
.jpg)
.jpg)
.jpg)
.jpg)
.jpg)
.jpg)
.jpg)
.jpg)
.jpg)
.jpg)
.jpg)
.jpg)
.jpg)
.jpg)
.jpg)
.jpg)
.jpg)
.jpg)
.jpg)
.jpg)
.jpg)
.jpg)
.jpg)
.jpg)
.jpg)
.jpg)
.jpg)
.jpg)
.jpg)
.jpg)
.jpg)
.jpg)
.jpg)
.jpg)
.jpg)
.jpg)
.jpg)
.jpg)
.jpg)
.jpg)
.jpg)
.jpg)
.jpg)
.jpg)
.jpg)
.jpg)
.jpg)
.jpg)
.jpg)
.jpg)
.jpg)
.jpg)
.jpg)
.jpg)
.jpg)
.jpg)
.jpg)
.jpg)
.jpg)
.jpg)
.jpg)
.jpg)
.jpg)
.jpg)
.jpg)
.jpg)
.jpg)
.jpg)
.jpg)
.jpg)
.jpg)
.jpg)
.jpg)
.jpg)
.jpg)
.jpg)
.jpg)
.jpg)
.jpg)
.jpg)
.jpg)
.jpg)
.jpg)
.jpg)
.jpg)
.jpg)
.jpg)
.jpg)
.jpg)
.jpg)
.jpg)
.jpg)
.jpg)
.jpg)
.jpg)
.jpg)
.jpg)
.jpg)
.jpg)
.jpg)
.jpg)
.jpg)
.jpg)
.jpg)
.jpg)
.jpg)
.jpg)
.jpg)
.jpg)
.jpg)
.jpg)
.jpg)
.jpg)
.jpg)
.jpg)
.jpg)
.jpg)
.jpg)
.jpg)
.jpg)
.jpg)
.jpg)
.jpg)
.jpg)
.jpg)
.jpg)
.jpg)
.jpg)
.jpg)
.jpg)
.jpg)
.jpg)
.jpg)
.jpg)
.jpg)
.jpg)
.jpg)
.jpg)
.jpg)
.jpg)
.jpg)
.jpg)
.jpg)
.jpg)
.jpg)
.jpg)
.jpg)
































.jpg)




.jpg)
.jpg)












.jpg)
.jpg)




.jpg)

.jpg)

.jpg)




.jpg)





.jpg)











